Among the myriad options in today’s cloud security landscape, three key solutions stand out: Cloud-Native Application Protection Platform (CNAPP), Cloud Security Posture Management (CSPM), and Kubernetes Security Posture Management (KSPM). Each offers unique features and benefits, but how do they compare, and which IT security solution is right for your organization?
Since 2020, usage of cloud services has more than doubled, and growth is expected to accelerate. Per the 2024 Gartner® Market Guide for Cloud-Native Application Protection Platforms report, “By 2029, 35% of all enterprise applications will run in containers, an increase from less than 15% in 2023.”[1] As modern enterprises adopt cloud technologies over time, they often end up with a heterogeneous mix of fragmented security products managed by siloed teams, resulting in complexity, a broadened attack surface, and a plethora of unanswered security questions. Organizations are now looking into solutions that unify security capabilities to protect their environments efficiently.
In this article, we’ll dive deep into CSPM, KSPM, and CNAPP, exploring their core functionalities and use cases while providing guidance on which tool may be right for your organization.
Key takeaways: How do CSPM, KSPM, and CNAPP compare?
| ◊ | KSPM | CSPM | CNAPP |
| Scope | Kubernetes (K8s) clusters, workloads, role-based access control (RBAC), policies | Cloud infrastructure, services, IAM, compliance | End-to-end cloud security (CSPM + KSPM + CWPP + CI/CD security) |
| Primary focus | Securing K8s environments | Securing cloud environments and configurations | Comprehensive cloud-native security across development & runtime |
| Key capabilities | Misconfiguration detection, RBAC security, pod security, network policies, compliance monitoring | Compliance monitoring, misconfiguration detection, IAM risk management | CSPM + KSPM + runtime security (CWPP), shift-left security, threat detection |
| Area of coverage | Both native and managed K8s (e.g. EKS, GKE, AKS, OpenShift, etc.) | Cloud platforms (AWS, Azure, GCP, etc.) | Cloud-native applications, including K8s, VMs, containers, serverless |
| Misconfiguration detection | Scans and enforces K8s security policies, RBAC, network policies | Identifies risks in cloud services, IAM, and configurations | Covers both cloud and workload security misconfigurations |
| Threat detection | Identifies container-level threats & runtime anomalies | Detects cloud service misconfigurations & IAM risks | Provides runtime protection, malware scanning, and attack path analysis |
| Remediation | Automated policy enforcement, K8s admission control | Policy enforcement for cloud security risks | Automated remediation for cloud, K8s, workloads, and pipelines |
| Use case example | Assisting K8s deployments in following best security practices and compliance frameworks | Identifying misconfigurations in cloud IAM, storage, and network policies | Comprehensive security across cloud infrastructure, workloads, and CI/CD pipelines |
What is Cloud Security Posture Management?
CSPM solutions continuously monitor and improve the security posture of Infrastructure-as-a-Service (IaaS) and Platform-as-a-Service (PaaS) environments. They detect misconfigurations, support compliance, and automate risk remediation.
Key CSPM features
- Continuous monitoring: Keeps an eye on cloud resources to detect misconfigurations and potential security issues.
- Security posture reporting: Generated to assess cloud configuration compliance with industry standards and regulations; these reports are subsequently reviewed and analyzed by personnel to evaluate the organization’s overall compliance posture and can be used as a foundation for automated remediation.
- Risk detection and assessment: Identifies and responds to security threats in real time. Also evaluates the potential impact of security risks.
- Automated remediation: Provides automated solutions or workflows to help fix identified security issues based on best practices and compliance recommendations.
- Integrations: Can work across multi-cloud and hybrid-cloud environments, such as AWS, Azure, and Google Cloud Platform, and provide unified visibility and management.
CSPM use cases
- Identifying misconfigurations: Continuously scanning cloud environments to detect misconfigurations (such as open network ports, missing security patches, and exposed storage buckets) to help maintain a secure, stable infrastructure.
- Incident response: Providing capabilities for incident response, including remediation suggestions and integration with DevOps workflows, to help resolve security incidents quickly and efficiently.
- Compliance monitoring: Support cloud configurations in their compliance with industry standards and regulations to help the organization avoid misconfigurations that could lead to compliance violations and potential security gaps.
- Threat detection: Proactively detecting security threats across multiple cloud environments to enable real-time threat response and reduce potential damage.
- Shadow IT detection: Identifying unauthorized cloud services and applications to reduce the risk of systems deployed outside of organizational policies and support cloud resource management and security.
- Risk prioritization: Prioritizing risks based on their severity to allow SREs to address critical vulnerabilities first and help support efforts to maintain a secure environment.
- Monitoring and reporting: Providing audit-ready reports and continuous cloud resources monitoring to ongoing security and compliance and keep SREs up to date on security posture.
Is CSPM right for my organization?
CSPM is valuable in hybrid or multicloud environments. Because these environments make manual maintenance and visibility into configurations difficult to maintain, security misconfigurations are more likely to arise and lead to breaches. CSPM might also be right for your organization if your industry follows standards such as CIS, NIST, PCI DSS, HIPAA, GDPR, and others, as it helps continuously support adherence to these standards.
If your organization lacks security expertise, CSPM solutions often provide risk assessment and guided remediation, which can help when dedicated experts are missing. CSPM can also help you find unused or misconfigured resources, which can help you optimize cloud costs efficiently.
However, if you only use minimal cloud services, your cloud environment is static, or you rely on on-premises infrastructure, CSPM may not be worth buying yet.
What is Kubernetes Security Posture Management?
Kubernetes Security Posture Management (KSPM) consists of solutions and processes that continuously manage the security posture of Kubernetes workloads and clusters through prevention, detection, and response to risks within the Kubernetes environment. The core of KSPM applies common frameworks, regulatory requirements (as applicable), and enterprise policies to proactively discover and assess the risk and trust levels of Kubernetes configurations and security settings. If an issue is identified, it provides automated or human-driven remediation options for fixes.
Key KSPM features
- Configuration management: Assists in maintaining secure Kubernetes clusters.
- Policy enforcement and control: Applies security policies across clusters and controls how the rules are being followed.
- Vulnerability scanning: Identifies and mitigates vulnerabilities in Kubernetes components.
- Compliance reporting: Provides audit-ready reports on compliance with security standards.
KSPM use cases
- Security and compliance automation in CI/CD pipelines: Enabling DevOps and platform engineering teams to catch Kubernetes misconfigurations before deployment.
- RBAC and identity management auditing: Helping SREs and platform engineers increase visibility into Kubernetes RBAC to prevent excessive permissions. KSPM detects overly permissive service accounts, misconfigured roles, and potential privilege escalation risks. These least-privilege principles are fundamental when meeting the requirements of standards including SOC2 or NIST.
- Kubernetes misconfiguration detection and remediation automation: Continuously scanning clusters and providing remediation steps or workflows for automated fixes.
- Kubernetes compliance and governance: Assisting organizations in highly regulated industries that must enforce compliance policies across multiple clusters and generate audit-ready reports.
- Multi-cluster visibility and security: Providing platform engineers with centralized security monitoring to provide unified security insights across EKS, AKS, GKE, and on-prem clusters.
Is KSPM right for my organization?
The main prerequisite for KSPM is running Kubernetes in production. If you’re using native Kubernetes, or K8s in AWS EKS, Azure AKS, Google GKE, or on-prem (e.g. OpenShift, Rancher), KSPM can help secure workloads, clusters, and configurations. Or, if you manage multiple clusters, namespaces, and microservices with frequent deployments, solutions like KSPM can automate misconfiguration detection and help with policy enforcement: a critical capability for organizations in highly regulated industries.
If you’re running Infrastructure as Code and deploying using Helm, Kustomize, Terraform, or AgroCD, KSPM can help assess security policy adherence before deployment. For those concerned about RBAC & identity management, KSPM can help detect overly permissive roles, improper API access, and privilege escalation risks.
If you’re looking for runtime protection alongside posture management, some KSPM tools offer integrations with CSPM for end-to-end security, including container runtime threat detection.
KSPM is not worth it if you’re not using Kubernetes, but rather traditional VMs, bare metal, or serverless without Kubernetes. If you’re only experimenting with Kubernetes, running small-scale or development-only clusters, KSPM might not yet justify the cost. Another case might be if you deploy workloads infrequently and don’t change configurations often. For static Kubernetes environments, a one-time audit may be enough.
What is a Cloud-Native Application Protection Platform?
CNAPP is a comprehensive security solution combining CSPM, KSPM, and runtime security. It provides end-to-end protections for applications across multi-cloud and containerized environments.
An effective CNAPP provides a single view into the organization’s biggest risks and helps security teams collaborate more effectively with developers and IT operations so they can tackle and optimize security and compliance throughout the application development lifecycle and minimize friction.
Key CNAPP features
A cloud-native application protection platform typically includes the following capabilities:
- Cloud security posture management (CSPM)
- Kubernetes security posture management (KSPM)
- Cloud workload protection (CWPP)
- Cloud infrastructure entitlement management (CIEM)
- CI/CD security and container scanning
A CNAPP integrates multiple cloud security capabilities into a single platform to provide the following capabilities:
- Unified security visibility: Integrates CSPM and KSPM insights in a single platform.
- Workload protection: Secures containers, VMs, and serverless functions.
- Runtime threat detection: Uses behavioral analytics to identify attacks in real time.
- Shift-left security: Embeds security into the development pipeline to prevent vulnerabilities early.
CNAPP use cases
- Reducing tool sprawl: Improving efficiency with an integrated cloud security approach.
- Protecting applications from development to runtime: Embedding security checks and automated remediation across the software development lifecycle.
- Enhancing security for multi-cloud and hybrid environments: Closing visibility gaps to help proactively identify and address issues.
SREs and platform engineers can use CNAPP to support reliability and compliance. Security teams can use it for threat detection and governance. DevOps teams can use it to embed security practices efficiently into development workflows. But most importantly, CNAPP provides a single source of truth across all these teams. This helps promote alignment and acting on security risks quickly.
Is a CNAPP right for my organization?
CNAPP is highly valuable for organizations with dynamic, cloud-native environments that leverage Kubernetes, serverless computing, and containerized workloads. It provides insights and security protections by combining CSPM, CWPP, CIEM, and runtime protection, ensuring comprehensive visibility and threat detection across multi-cloud infrastructures. CNAPP can integrate with DevSecOps workflows and CI/CD pipelines to prevent misconfigurations and vulnerabilities before deployment.
Additionally, its runtime security and anomaly detection enhance real-time threat response, making it ideal for businesses that require advanced cloud security and have significant compliance obligations (e.g. PCI DSS, HIPAA, NIST, or SOC2).
However, CNAPP may be overkill for organizations with static workloads running on traditional VMs or basic cloud resources, that don’t require Kubernetes security or advanced runtime monitoring. If an organization has minimal DevSecOps integration and no CI/CD automation, standalone tools can serve basic security needs.
Ultimately, CNAPP is worth it for enterprises with large-scale, multi-cloud architectures, strict compliance needs, and dynamic, ephemeral workloads that require proactive risk mitigation. But for smaller teams with simpler infrastructure, limited security requirements, or cost constraints, a mix of CSPM, SIEM, and lightweight DevSecOps tools may be a more practical alternative.
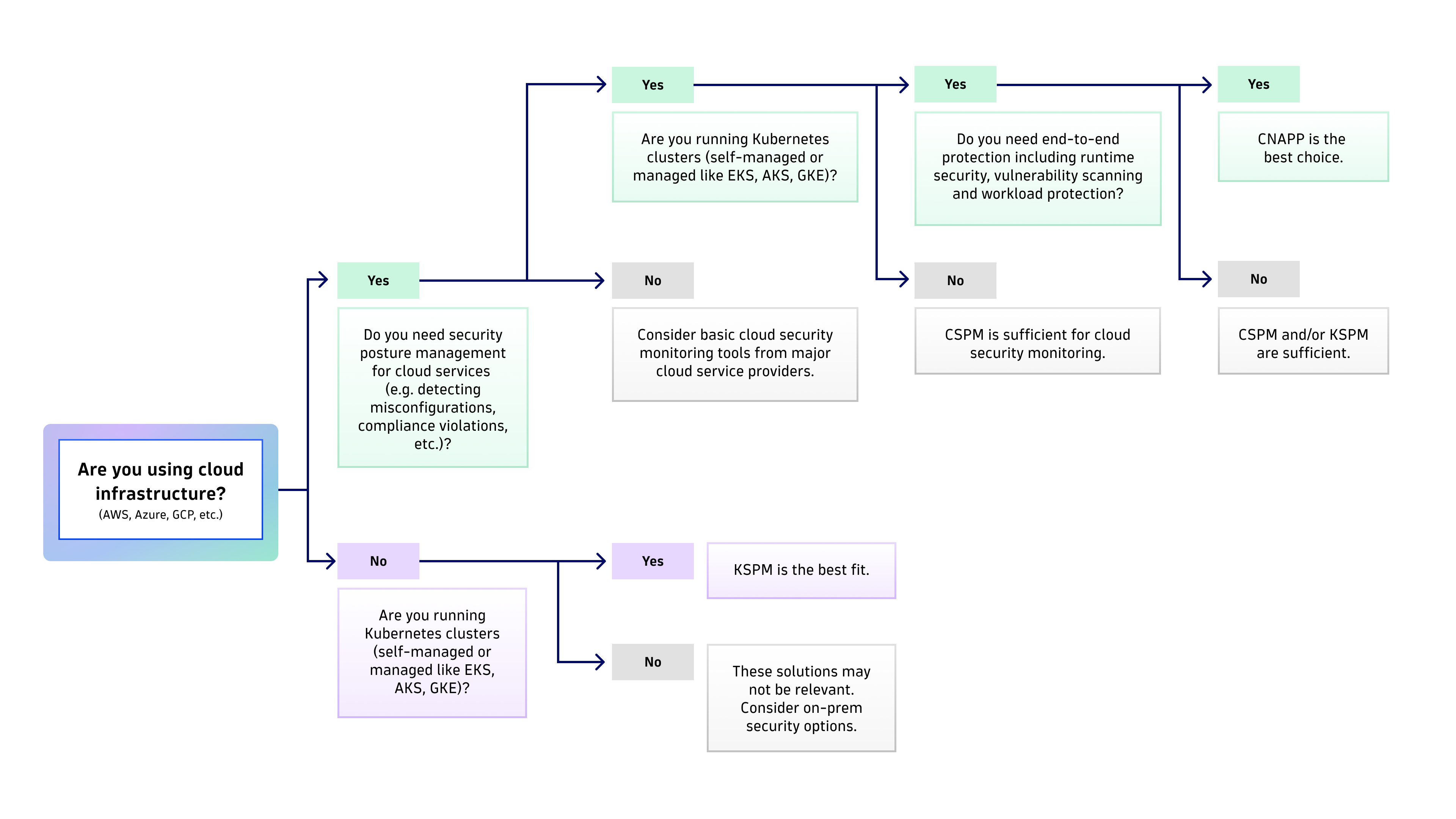
Choosing the right solution
Use this flow chart to help determine whether CSPM, KSPM, or CNAPP is the best fit for your organization’s security needs.

[1] Gartner, Market Guide for Cloud-Native Application Protection Platforms, Dale Koeppen, Charlie Winckless, et al., 22 July 2024. GARTNER is a registered trademark and service mark of Gartner, Inc. and/or its affiliates in the U.S. and internationally and is used herein with permission. All rights reserved.
Looking for answers?
Start a new discussion or ask for help in our Q&A forum.
Go to forum